Specific Operation Risk Assessment (SORA)

  • L’évaluation du risque opérationnel requise pour une opération dans la catégorie SPÉCIFIQUE peut être effectuée en utilisant la méthodologie SORA.
  • SORA
    • Cette méthodologie est basée sur l’analyse du risque pour évaluer et limiter le risque opérationnel des UAS.
    • Cette évaluation est basée sur le concept des opérations UAS et les risques terrestres et aériens associés.
  •  Lors du dépôt d'une analyse SORA, l‘Exploitant doit obtenir une autorisation d'exploitation auprès de la DAC pour pouvoir démarrer ses opérations.
  • Quels documents sont nécessaires pour introduire une demande d’autorisation d’exploitation selon la méthodologie SORA?
    • Les formulaires DAC-UAS 401/402/403 ;
    • Le manuel opérationnel (OM) ;
    • L’évaluation des risques ou “safety portfolio” de l’opération prévue, et
    • Tout autre document soutenant la demande.

La méthodologie SORA est composée de 10 étapes que l’opérateur doit effectuer:

1 – Le concept des opérations

Le ConOps ou Concept des Opérations est divisé en deux parties:

  • La partie opérationnelle couvrant la présentation de votre organisation, le détail de vos opérations et des procédures, vos effectifs et leur formation.
  • La partie technique couvrant la conception et l'architecture de votre UAS.

2 – Le GRC initial (Ground Risk Class)

La  zone tampon (ground risk buffer) s'applique uniquement au sol et fait partie du modèle de risque de sol.

La dimension de votre modèle de risque sol doit d'abord être définie:

  • La zone géographique de vol dépendra de la surface nécessaire pour votre opération;
  • La zone de contingence dépendra de la vitesse de votre opération et du temps de réaction du télépilote pour l'activation des procédures de correction;
  • La zone tampon pour la prévention des risques sol dépendra de la méthode choisie pour la déterminer (la règle 1:1, l'approche balistique, la longueur de l'attache...)

Le GRC initial est déterminé selon 4 critères:

  • Les dimensions de votre UAS
  • L'Energie développée à l’impact en cas de crash
  • Le champ visuel du télépilote (VLOS/BVLOS)
  • La densité de personnes présentes dans la zone survolée

3 – Le GRC final (Ground Risk Class)

Le GRC initial peut être réduit (atténué), pour obtenir le GRC final, grâce aux:

  • Procédures opérationnelles (Zone contrôlée au sol, ERP…)
  • Équipements supplémentaires sur votre UAS (Parachute)

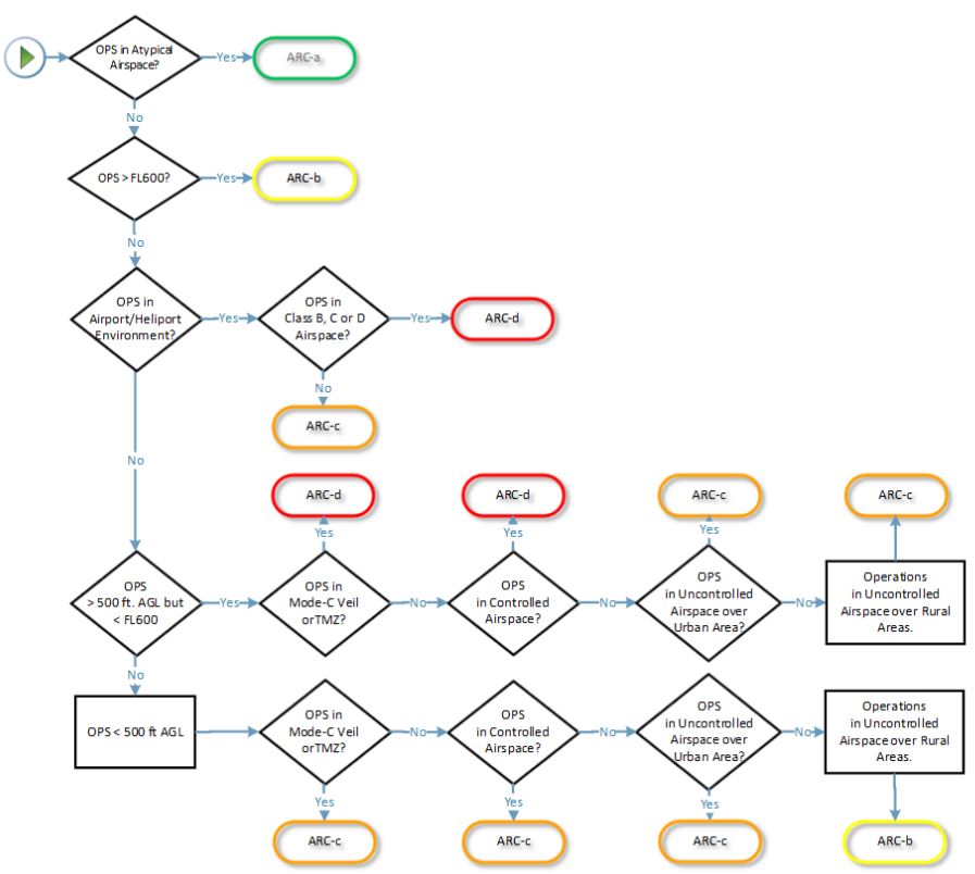
4 – L’ARC initial (Air Risk Class)

La dimension de votre modèle de risque air doit d'abord être défini:

  • La zone géographique de vol dépendra de la surface nécessaire pour votre opération;
  • Le volume de contingence dépendra de la vitesse de votre opération et du temps de réaction du télépilote pour l'activation des procédures de correction;
  • La zone tampon pour la prévention des risques air dépendra de la méthode choisie pour la déterminer (la règle 1:1, l'approche balistique, la longueur de l'attache...)

L’ARC initial (Arc-a-low to Arc-d-high) est établi selon:

  • La hauteur maximale de l'opération (inférieur ou supérieur à 120m)
  • La classification de l'espace aérien (contrôlé ou non contrôlé)
  • Le champ de vision du télépilote (VLOS/BVLOS)

5 – L’ARC résiduel (Air Risk Class)

L'ARC initial susmentionné peut être réduit (atténué) de manière stratégique, pour obtenir l’ARC résiduel, grâce :

  • Aux restrictions opérationnelles, et/ou
  • A l’application de structures et de règles communes.

Pour toute opération en dessous de 120m (400ft), le Geoportail fournit les procédures qui doivent être appliquées.

6 – Appliquer les TMPR et le niveau de robustesse

Les exigences de performance en matière d'atténuation tactique (TMPR) sont appliquées pour réduire (atténuer) tout risque résiduel de collision aérienne.

Pour les opérations sous VLOS/EVLOS, les atténuations tactiques peuvent être

  • L’utilisation d’un observateur visuel de l'espace aérien,
  • Le développement d’une phraséologie 
  • Procédures pour éviter une collision en vol

Pour les opérations sous BVLOS, les atténuations tactiques peuvent être :

  • L’utilisation d’un système de détection du trafic aérien (DAA),
  • Accords avec les gestionnaires des espaces aériens et aérodromes,
  • U-space …

7 – Safety Assurance Integrity Level (SAIL)

Le SAIL est généré à partir du GRC final et de l'ARC (initial ou résiduel) et représente le niveau de confiance requis pour que votre opération reste sous contrôle. 

8 – Objectifs de Sécurité Opérationnels (OSOs)

Le SAIL est lié aux OSO et détermine le niveau correspondant de chaque OSO qui doit être atteint. Le document "SORA checklist" aidera l'opérateur à identifier le niveau des 24 OSO en fonction du SAIL obtenu. Pour chaque OSO de chaque SAIL, l'opérateur doit répondre au niveau de conformité. Il existe 3 niveaux de OSOs :

  • LOW: l'opérateur déclare la conformité (les preuves doivent être disponibles et peuvent être demandées par le DAC) ;
  • MEDIUM: l'opérateur déclare la conformité et fournit systématiquement les preuves à l'appui ;
  • HIGH: l'opérateur demande la validation d'un organisme tiers compétent (selon le sujet : EASA, Entités de certification...).

9 – Espaces adjacents Air/Sol

Cette étape a pour objectif d'évaluer/analyser les espaces adjacents, aériens et au sol, en cas de perte de contrôle.

L'opérateur a deux options:

  • Le confinement de base de l’UAS (basic containment), ou
  • Le confinement renforcé de l’UAS (enhanced containment)

10 – Portfolio des risques

Le Portfolio des risques est l’analyse SORA soumise à la DAC. Il contient les informations suivantes:

  • La détermination du GRC Initial,
  • Atténuations utilisées pour réduire le CRG initial
  • La détermination de l’ARC initial
  • Les atténuations stratégiques pour l'ARC initial
  • Les Atténuations tactiques pour l'ARC résiduel
  • La détermination du SAIL et des OSOs
  • Les considérations des espaces adjacents air/sol
  • Tout autre document pour appuyer votre dossier